当前位置 -> 首页 -> 路况信息
 
2025年春运、春节假期期间百色普通国省干线公路交通情况研判分析

[字体: ]   作者:  来源: 广西壮族自治区百色公路发展中心
 

    2025年春运时间2025年1月14日至2月24日,共42天。根据国务院安排,2025年春节放假时间为2025年1月28日(除夕)至 2025年2月4日(初七),共8天。为确保2025年春节假期期间百色普通国省干线公路安全、畅通,百色公路发展中心根据近期路网情况,结合2021-2024年春节假期期间普通国省干线交通量变化、社会经济形势等进行综合研判。预计2025年春节假期期间百色普通国省干线公路交通流量呈上升趋势。
    一、整体流量运行预判
    通过建模分析2021-2024年春节节假期期间百色国省干线公路相同路段整体交通量变化趋势,结合当前旅游市场形势、高速公路、高铁和经济社会发展及人民群众出行意愿,分析预计2025年春节假期期间百色普通国省干线公路日均交通流量将达到约6200标准车辆,同比增长约3%,普通国省干线日均整体断面交通流量略高于去年同期水平。
2021-2024年春节假期期间百色普通国省干线公路整体流量及2025年春节假期期间百色普通国省干线公路整体流量预测如下图:

    二、分日交通流量运行预判

    春节放假时间为除夕至初七,共八天。结合往年部分群众返乡及返岗时间,本次将整个春运期间分为春运前期、春节期间、春运后期三个时间段进行分析。春运前期为2025年1月14日(腊月十五)至2025年1月27日(腊月廿八),春节期间为2025年1月28日(除夕)至2025年2月4日(正月初七),春节后期为2025年2月5日(正月初八)至2025年2月24日(正月廿七),以往年春运期间断面交通量为基础,并考虑春运出行特征,对2025年春运期间断面交通量趋势进行分析预测。
    预计春运期间普通国省干线总体流量持续攀升并保持高位运转。
    春运前期,学生放假、务工人员陆续返乡,普通国省干线流量开始明显上升,至2025年1月27日(腊月廿八)出现返乡小高峰。
    春节期间,2025年1月28日(正月除夕)当天出行达到最低水平。预计2025年1月30日(正月初二)开始,普通国省干线流量开始明显上升,随后呈平稳状态,受返程需求集中因素影响,2025年2月4日(正月初七)形成第一波返程高峰。
春运后期,预计元宵节后2025年2月13日(正月十六)会出现一波返程小高峰,随后趋于平稳状态,这是由于部分群众及学生过元宵节后返岗、返校。
    综上,春运期间流量呈“节前稳步上升、节中反弹、节后缓慢下降”的特征
    三、分时段流量预测
    利用2025年交通流量数据与历年春节假期期间百色普通国省干线公路24小时交通流量数据进行分析,预计2025年春节假期期间,节日前一天交通量流量出行高峰时段:2025年1月27日7时-24时;节日第一天交通流量出行高峰时段:2025年1月28日(除夕)7时-19时;节日第二天交通流量出行高峰时段:2025年1月29日7时交通流量逐渐上升,至12时交通流量达到高峰后稍有降落;节日第三天至七天交通流量比平时稍有提升。节日最后一天交通流量返程高峰时段:2025年2月4日(初七)7时-22时。节后交通流量恢复至平常水平,届时建议广大市民为避免拥堵,选择错峰出行。
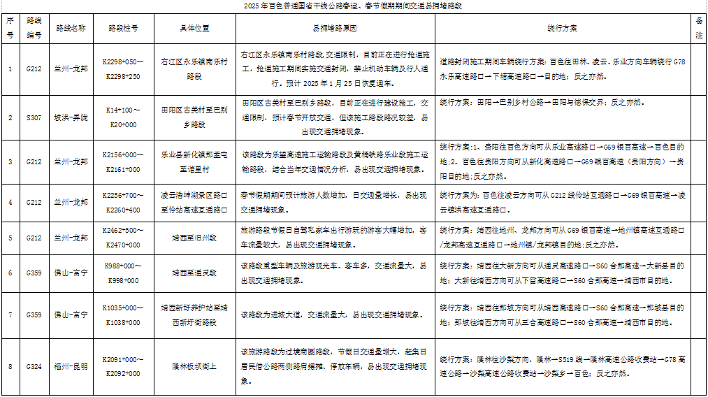
    四、百色普通国省干线公路假期易拥堵路段及绕行路线
    结合历年数据,预计2025年春运、春节假期期间百色易发生拥堵路段如下:
    (一)G212线兰州-龙邦K2298+050~K2298+250右江区永乐镇南乐村路段,交通限制,目前正在进行抢通施工,抢通施工期间实施交通封闭,禁止机动车辆及行人通行。预计2025年1月25日恢复通车。道路封闭施工期间车辆绕行方案:百色往田林、凌云、乐业方向车辆绕行G78永乐高速路口→下塘高速路口→目的地;反之亦然。
    (二)S307线坡洪-弄陇K14+100~K20+000田阳区古美村至巴别乡路段,目前正在进行建设施工,交通限制,预计春节开放交通,但该施工路段路况较差,易出现交通拥堵现象。绕行方案:田阳→巴别乡村公路→田阳与德保交界;反之亦然。
    (三)G212线兰州-龙邦K2156+000~K2161+000乐业县新化镇那孟屯至谐里村,该路段为乐望高速施工运输路段及黄桶铁路乐业段施工运输路段,结合当年交通情况分析,易出现交通拥堵现象。绕行方案:1、贵阳往百色方向可从乐业高速路口→G69银百高速→百色目的地;2、百色往贵阳方向可从新化高速路口→G69银百高速(贵阳方向)→贵阳目的地。
    (四)G212线兰州-龙邦K2256+700~K2260+400凌云浩坤湖景区路口至伶站高速互通路口。春节假期期间预计旅游人数增加,日交通量增长,易出现交通拥堵现象。绕行方案为:百色往凌云方向可从G212线伶站互通路口→G69银百高速→凌云镇洪高速互通路口;反之亦然。
    (五)G212线兰州-龙邦K2462+500~K2470+000靖西至旧州段,旅游路段节假日自驾私家车出行游玩的游客大幅增加,客车流量较大,易出现交通拥堵现象。绕行方案:靖西往地州、龙邦方向可从G69银百高速→地州镇高速互通路口/龙邦高速互通路口→地州镇/龙邦镇目的地;反之亦然。
    (六)G359线佛山-富宁K988+000~K998+000靖西至通灵段,该旅游路段重型车辆及旅游观光车、客车多,交通流量大,易出现交通拥堵现象。绕行方案:靖西往大新方向可从通灵高速路口→S60合那高速→大新县目的地;大新往靖西方向可从下雷高速路口→S60合那高速→靖西市目的地。
    (七)G359线佛山-富宁K1035+000~K1038+000靖西新圩养护站至靖西新圩街路段,该路段为进城大道,交通流量大,易出现交通拥堵现象。绕行方案:靖西往那坡方向可从靖西高速路口→S60合那高速→那坡县目的地;那坡往靖西方向可从三合高速路口→S60合那高速→靖西市目的地。
    (八)G324线福州-昆明K2091+000~K2092+000隆林板坝街上。该路段为过境商圈路段,节假日交通量增大,赶集日居民借公路两侧路肩摆摊、停放车辆,易出现交通拥堵现象。绕行方案:隆林往沙梨方向,隆林→S519线→隆林高速公路收费站→G78高速公路→沙梨高速公路收费站→沙梨乡→百色;反之亦然。
    五、2025年百色春节假期期间天气趋势分析
    根据广西气象台预报,2025年春节假期期间最低气温为3℃,最高气温20℃,早晚最大温差为17℃。请大家根据天气情况在出行时携带雨具。2025年春节假期期间百色地区详细天气预报如下表:

    六、温馨提示
    根据国务院办公厅有关通知,2025年春节放假期间高速公路免费通行时间:1月28日(除夕)0至2月4日(正月初七)24时,共8天。出行前,可参照上述分析结果,合理选择出行时间和交通方式,尽量减少出行或避免拥堵点段及出行高峰时段,提前做好车况检查,及时了解路况信息和沿途天气,如发生拥堵等情况,请耐心等待,并尽量避免长途自驾,请严格遵守道路交通法律法规,祝您出行平安!

打印本页】【关闭窗口返回顶部
 
上一篇: 【交通阻断续报】右江区境内G212线永乐镇南乐村路段预计恢复通车时间延迟至2025年1月25日18时
下一篇: 【交通恢复】右江区境内G212线永乐镇南乐村路段恢复通车
 

版权所有:广西壮族自治区百色公路发展中心 (2024-2028 版) ICP备案号:桂ICP备12006352

  百公网安备45260102000159    桂公网安备 45100202000164号

未经本网书面授权、请勿转载、摘编或独立镜像,否则视为侵权 技术支持:百色门户网