当前位置 -> 首页 -> 路况信息
 
2024年清明节、“壮族三月三”期间百色市普通国省干线公路交通情况研判分析

[字体: ]   作者:  来源: 广西壮族自治区百色公路发展中心
 

根据国务院安排,2024 年清明放假时间为2024年4月4日至 2024年4月6日(星期六),共3天。根据《广西壮族自治区少数民族习惯节日放假办法》2024年“壮族三月三”放假时间为2024年4月11日至 2024年4月12日,与周末连休,共4天。为确保清明节、“壮族三月三”期间百色市辖区普通国省干线公路安全、畅通,百色公路发展中心根据近期路网情况,结合2018-2023年国省干线交通量变化、社会经济形势等情况进行综合研判,预计百色市辖区普通国省干线公路交通流量将呈上升趋势。
  一、整体流量运行态势预测
  通过相关影响因素对百色市辖区国省干线流量进行研判分析:
  一是分析2018年至2023年清明节、“壮族三月三”期间总体交通流量趋势。分析往年清明节期间疫情防控政策对交通量的影响,2020年至2022年清明节、“壮族三月三”期间正值疫情防控期,全市现场祭扫下降;2023年全年至2024年春节流量恢复情况来看,逐步恢复至2018、2019年流量。二是预计2024年清明节、“壮族三月三”期间百色市辖区普通国省干线公路日均交通整体断面交通流量约6400标准车辆/日。三是结合当前疫情政策开放后旅游市场形势、高速公路和经济社会发展以及人民群众出行意愿,预计2024年清明节、“壮族三月三”期间百色市辖区普通国省干线公路日均交通流量同比增长约8%。
  2018-2023年清明节、“壮族三月三”期间百色市辖区普通国省干线整体流量及2024年预测如下图:

二、分日交通流量运行预判
  预计2024年清明节、“壮族三月三”假期期间,百色辖区普通国省干线公路整体基本处于畅通状态。
  清明放假时间为2024年4月4日至 2024年4月6日(星期六),“壮族三月三”放假时间为2024年4月11日至 2024年4月12日,与周末连休,共4天,由于清明节与“壮族三月三”假期相差4天,人民灵活运用假期,结合当地习俗、天气等因素,人民群众祭祀扫墓、中短途出行集中,受祭扫和踏青双重因素叠加影响预计路网日交通流量有五个小高峰。
  清明节前一天交通流量逐渐上升,在清明节第一天交通流量达到第一次小高峰,往后稍有降落,至清明节后第一天交通流量达第二次高峰,往后稍有降落,至“壮族三月三”前一天交通流量达第三次高峰,往后稍有降落,至“壮族三月三”第一天交通流量达第四次最高峰,往后稍有降落,至“壮族三月三”节后第一天由于假期结束可能形成以返程、返岗交通流量达第五次高峰,节后回归正常运行水平。

三、分时段流量预测
  利用2024年车流量数据与历年清明节和“壮族三月三”期间百色市辖区普通国省干线24小时交通流量数据进行分析,预计2024年清明节、“壮族三月三”期间,除了清明节前第两天和“壮族三月三”节后第一天,其他时间24小时交通量分布呈“小双峰”趋势。
  2024年4月2日清明节前2天在7时交通流量逐渐上升,至19时交通流量达最高峰,往后稍有降落。
  2024年4月3日清明节前1天在7时交通流量逐渐上升,至8时交通流量达第一次最高峰,往后稍有降落,至19时交通流量达第二次小高峰,往后稍有降落。
  2024年4月4日清明节第1天在7时交通流量逐渐上升,至9时交通流量达第一次小高峰,往后稍有降落,至19时交通流量达第二次最高峰,往后稍有降落。
  2024年4月5日清明节第2天在7时交通流量逐渐上升,至10时交通流量达第一次小高峰,往后稍有降落,至18时交通流量达第二次小高峰,往后稍有降落。
  2024年4月6日清明节第3天在7时交通流量逐渐上升,至8时交通流量达到第一次小高峰,往后稍有降落,至18时交通流量达第二次小高峰,往后稍有降落。
  2024年4月7日、4月8日、4月9日这三天的交通流量比平时稍有提升。
  2024年4月10日“壮族三月三”节前1天18时交通流量达到第一次最高峰,往后稍有降落。
  2024年4月11日“壮族三月三”节第1天在7时交通流量逐渐上升,至10时交通流量达第一次小高峰,往后稍有降落,至19时交通流量达到第二次最高峰,往后稍有降落。
  2024年4月12日“壮族三月三”节第2天在7时交通流量逐渐上升,至9时交通流量达第一次小高峰,往后稍有降落,至19时交通流量达到第二次最高峰,往后稍有降落。
  2024年4月13日“壮族三月三”节后第1天(双休时间)在7时交通流量逐渐上升,至8时交通流量达第一次小高峰,往后稍有降落,至18时交通流量达到第二次最高峰,往后稍有降落。
  2024年4月14日“壮族三月三”节后第2天(双休时间)在7时交通流量逐渐上升,至12时交通流量达第一次小高峰,往后稍有降落,至18时交通流量达到第二次最高峰,往后稍有降落。
  预计今年清明节、“壮族三月三”期间百色市辖区普通国省干线公路24小时交通流量变化大体呈日间车流大,夜间交通流量小的趋势。交通流量出行高峰为7时至19时,届时建议广大市民为避免拥堵,选择错峰出行。
  2024年清明节、“壮族三月三”期间百色市辖区普通国省干线公路24小时交通流量预测如下图所示:


 

 

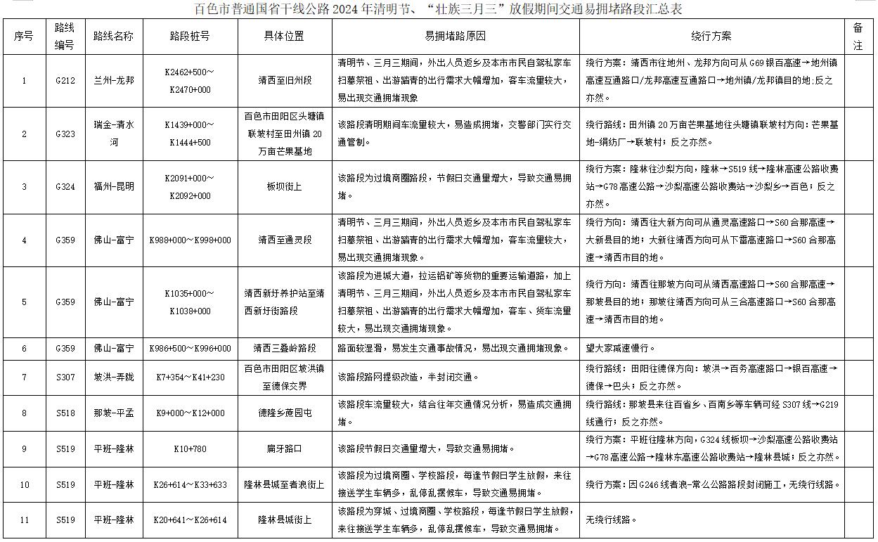
四、百色市辖区国省干线假期易拥堵路段及绕行路线
  结合历年数据,预计2024年春节期间百色辖区易发生拥堵路段如下:              
  (一)G212线兰州-龙邦K2462+500~K2470+000靖西至旧州段,清明节、三月三期间,外出人员返乡及本市市民自驾私家车扫墓祭祖、出游踏青的出行需求大幅增加,客车流量较大,易出现交通拥堵现象,绕行方案:靖西市往地州、龙邦方向可从G69银百高速→地州镇高速互通路口/龙邦高速互通路口→地州镇/龙邦镇目的地;反之亦然。
  (二)G323线瑞金-清水河K1439+000~K1444+500百色市田阳区头塘镇联坡村至田州镇20万亩芒果基地,该路段清明期间车流量较大,易造成拥堵,交警部门实行交通管制。绕行路线:田州镇20万亩芒果基地往头塘镇联坡村方向:芒果基地-绢纺厂→联坡村;反之亦然。
  (三)G324线福州-昆明K2091+000~K2092+000板坝街上。该路段为过境商圈路段,节假日交通量增大,导致交通易拥堵。绕行方案:隆林往沙梨方向,隆林→S519线→隆林高速公路收费站→G78高速公路→沙梨高速公路收费站→沙梨乡→百色;反之亦然。
  (四)G359线佛山-富宁K988+000~K998+000靖西至通灵段,清明节、三月三期间,外出人员返乡及本市市民自驾私家车扫墓祭祖、出游踏青的出行需求大幅增加,客车流量较大,易出现交通拥堵现象,绕行方向:靖西往大新方向可从通灵高速路口→S60合那高速→大新县目的地;大新往靖西方向可从下雷高速路口→S60合那高速→靖西市目的地。
  (五)G359线佛山-富宁K1035+000~K1038+000靖西新圩养护站至靖西新圩街路段,该路段为进城大道,拉运铝矿等货物的重要运输道路,加上清明节、三月三期间,外出人员返乡及本市市民自驾私家车扫墓祭祖、出游踏青的出行需求大幅增加,客车、货车流量较大,易出现交通拥堵现象,绕行方向:靖西往那坡方向可从靖西高速路口→S60合那高速→那坡县目的地;那坡往靖西方向可从三合高速路口→S60合那高速→靖西市目的地。
  (六)G359线佛山-富宁K986+500~K996+000靖西三叠岭路段,路面较湿滑,货车流量较大,易发生交通事故情况,易出现交通拥堵现象,望大家减速慢行。
  (七)S307线坡洪-弄陇K7+354~K41+230百色市田阳区坡洪镇至德保交界,该路段路网提级改造,半封闭交通。绕行路线:田阳往德保方向:坡洪→百务高速路口→银百高速→德保→巴头;反之亦然。
  (八)S518线那坡-平孟K9+000~K12+000德隆乡蔗园屯,该路段车流量较大,结合往年交通情况分析,易造成交通拥堵。绕行路线:那坡县来往百省乡、百南乡等车辆可经S307线→G219线通行;反之亦然。
  (九)S519线平班-隆林K10+780扁牙路口,该路段节假日交通量增大,导致交通易拥堵。绕行方案:平班往隆林方向,G324线板坝→沙梨高速公路收费站→G78高速公路→隆林东高速公路收费站→隆林县城;反之亦然。
  (十)S519线平班-隆林K26+614~K33+633隆林县城至者浪街上。该路段为过境商圈、学校路段,每逢节假日学生放假,来往接送学生车辆多,乱停乱摆候车,导致交通易拥堵。绕行方案:因G246线者浪-常么公路路段封闭施工,无绕行线路。
  (十一)S519线平班-隆林K20+641~K26+614隆林县城街上。该路段为穿城、过境商圈、学校路段,每逢节假日学生放假,来往接送学生车辆多,乱停乱摆候车,导致交通易拥堵。绕行方案:无绕行线路。 


  五、2024年清明节、“壮族三月三”期间天气气候趋势分析
  根据广西气象台预计清明节、“壮族三月三”期间最低气温为15℃,最高气温36℃,早晚最大温差为21℃,请大家做好防寒保暖准备。2024年百色地区清明节、“壮族三月三”期间详细天气情况如下表:


六、温馨提示
  根据国务院办公厅有关通知,2024年清明节假期小型客车免费通行时段起止时间为2024年4月4日00:00至2024年4月4日24:00。请大家在清明节期间出行时,可参照上述分析结果,合理选择出行时间和交通方式,尽量减少出行或者避免拥堵点段及出行高峰时段。在出行时,提前做好车况检查,及时了解路况信息和沿途天气情况,如发生拥堵等情况,请耐心等待,尽量避免长途疲劳自驾。请严格遵守道路交通法律法规,预祝您出行平安!
  清明节、“壮族三月三”是中华民族的传统节日也是我国各民族最重要祭祀祖先的节日,时至春季风干物燥是火灾多发季节,为了广大群众的生命财产安全,大家要提高安全意识,注意防火。

打印本页】【关闭窗口返回顶部
 
上一篇: 2024年春节期间百色市普通国省干线公路交通情况研判分析
下一篇: 【交通阻断】平果市境内省道306线那朝桥改造工程施工路段交通中断
 

版权所有:广西壮族自治区百色公路发展中心 (2024-2028 版) ICP备案号:桂ICP备12006352

  百公网安备45260102000159    桂公网安备 45100202000164号

未经本网书面授权、请勿转载、摘编或独立镜像,否则视为侵权 技术支持:百色门户网